I. Szervezeti, személyzeti adatok
(1.) A közfeladatot ellátó szerv
Intézmény név: Agóra Veszprém Kulturális Központ
Rövidített név: Agóra Veszprém
Központi és levelezési cím: 8200 Veszprém, Táborállás Park 1.
Központi telefonszámok: +36 88 429 111; +36 88 442 457; +36 88 561 271
Központi e-mail cím:
Központi webcím: www.agoraveszprem.hu
Intézményvezető neve: Neveda Amália
Intézmény fenntartója: Veszprém Megyei Jogú Város Önkormányzata
Felügyeleti szerv: Veszprém Megyei Jogú Város Önkormányzata – 8200 Veszprém, Óváros tér 9
Intézmény jellege: Közművelődési intézmény
Intézmény korábbi neve: Agóra Veszprém Városi Művelődési Központ (Változás: 2018.11.15-től)
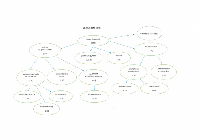
(2.) A közfeladatot ellátó szerv szervezeti felépítése szervezeti egységek megjelölésével, az egyes szervezeti egységek feladata:

(3.) A közfeladatot ellátó szerv vezetőinek és az egyes szervezeti egységek vezetőinek neve, beosztása, elérhetősége (telefon- és telefaxszáma, elektronikus levélcíme)
Neveda Amália igazgató, tel.: +36 88 429-693,
Rébay Anett igazgatóhelyettes, tel.: +36 88 429-693,
(4.) A szervezeten belül illetékes ügyfélkapcsolati vezető neve, elérhetősége (telefon- és telefaxszáma, elektronikus levélcíme) és az ügyfélfogadási rend
Nyitvatartás:
Hétfő – péntek: 7.00 – 22.00
Szombat: 8.00 – 20.00
Vasárnap: 8.00 – 13.00
(5.) Testületi szerv esetén a testület létszáma, összetétele, tagjainak neve, beosztása, elérhetősége
nem releváns
(6.) A közfeladatot ellátó szerv irányítása, felügyelete vagy ellenőrzése alatt álló, vagy alárendeltségében működő más közfeladatot ellátó szervek megnevezése, és 1. pontban meghatározott adatai
nem releváns
(7.) A közfeladatot ellátó szerv többségi tulajdonában álló, illetve részvételével működő gazdálkodó szervezet neve, székhelye, elérhetősége (postai címe, telefon- és telefaxszáma, elektronikus levélcíme), tevékenységi köre, képviselőjének neve, a közfeladatot ellátó szerv részesedésének mértéke
nem releváns
(8.) A közfeladatot ellátó szerv által alapított közalapítványok neve, székhelye, elérhetősége (postai címe, telefon- és telefaxszáma, elektronikus levélcíme), alapító okirata, kezelő szervének tagjai
nem releváns
(9.) A közfeladatot ellátó szerv által alapított költségvetési szerv neve, székhelye, a költségvetési szervet alapító jogszabály megjelölése, illetve az azt alapító határozat, a költségvetési szerv alapító okirata, vezetője, honlapjának elérhetősége, működési engedélye
nem releváns
(10.) A közfeladatot ellátó szerv által alapított lapok neve, a szerkesztőség és kiadó neve és címe, valamint a főszerkesztő neve
nem releváns
(11.) A közfeladatot ellátó szerv felettes, illetve felügyeleti szervének, hatósági döntései tekintetében a fellebbezés elbírálására jogosult szervnek, ennek hiányában a közfeladatot ellátó szerv felett törvényességi ellenőrzést gyakorló szervnek az 1. pontban meghatározott adatai
hivatalos neve: Veszprém Megyei Jogú Város Önkormányzata
székhelye: VESZPRÉM
postai címe: 8200 Veszprém, Óváros tér 9.
telefon- és telefaxszáma: +36 88 549-210, +36 88 401-104
elektronikus levélcíme:
honlapja: www.veszprem.hu
ügyfélszolgálatának elérhetőségei: ; +36 88 549-210 ; +36 88 401-104
II. Tevékenység, működés
(1.) A közfeladatot ellátó szerv feladatát, hatáskörét és alaptevékenységét meghatározó, a szervre vonatkozó alapvető jogszabályok, közjogi szervezetszabályozó eszközök, valamint a szervezeti és működési szabályzat vagy ügyrend, az adatvédelmi és adatbiztonsági szabályzat hatályos és teljes szövege
- Magyarország Alaptörvénye
- évi XXXIII. törvény a közalkalmazottak jogállásáról
- évi LXXXI. törvény a társasági adóról és az osztalékadóról szóló
- évi LXXVI. törvény a szerzői jogról
- évi C. törvény a számvitelről;
- évi XCII. törvény az adózás rendjéről;
- évi CVI. törvény az állami vagyonról;
- évi CXXVII. törvény az általános forgalmi adóról;
- évi CLII. törvény az egyes vagyonnyilatkozat-tételi kötelezettségekről
- évi CLXXXIX. törvény Magyarország helyi önkormányzatairól
- évi CXCV. törvény az államháztartásról;
- évi I. törvény a munka törvénykönyvéről
- évi CXLIII. törvény a közbeszerzésekről;
- 150/1992. (XI. 20.) Korm. rendelet a közalkalmazottak jogállásáról szóló 1992. évi XXXIII. törvény végrehajtásáról a művészeti, a közművelődési és a közgyűjteményi területen foglalkoztatott közalkalmazottak jogviszonyával összefüggő egyes kérdések rendezésére
- 335/2005. (XII. 29.) Korm. rendelet a közfeladatot ellátó szervek iratkezelésének általános követelményeiről.
- 388/2007. (XII. 23.) Korm. rendelet a közalkalmazotti pályázatnak a kormányzati személyügyi igazgatási feladatokat ellátó szerv honlapján történő közzétételére vonatkozó részletes szabályokról;
- 37/2011. (III. 22.) Korm. rendelet az európai uniós versenyjogi értelemben vett állami támogatásokkal kapcsolatos eljárásról
- 368/2011. (XII. 31.) Korm. rendelet az államháztartásról szóló törvény végrehajtásáról;
- 370/2011. (XII. 31.) Korm. rendelet a költségvetési szervek belső kontrollrendszeréről és belső ellenőrzéséről.
- 4/2013. (I.11.) Korm. rendelet az államháztartás számviteléről,
- 68/2013. (XII. 31.) NGM rendelet a kormányzati funkciók, államháztartási szakfeladatok és szakágazatok osztályozási rendjéről
Szervezeti és működési szabályzat
(2.) Az országos illetékességű szervek, valamint a fővárosi és megyei kormányhivatal esetében a közfeladatot ellátó szerv feladatáról, tevékenységéről szóló tájékoztató magyar és angol nyelven
nem releváns
(3.) A helyi önkormányzat önként vállalt feladatai
nem releváns
(4.) Államigazgatási, önkormányzati, és egyéb hatósági ügyekben ügyfajtánként és eljárástípusonként a hatáskörrel rendelkező szerv megnevezése, hatáskör gyakorlásának átruházása esetén a ténylegesen eljáró szerv megnevezése, illetékességi területe, az ügyintézéshez szükséges dokumentumok, okmányok, eljárási illetékek (igazgatási szolgáltatási díjak) meghatározása, alapvető eljárási szabályok, az eljárást megindító irat benyújtásának módja (helye, ideje), ügyfélfogadás ideje, az ügyintézés határideje (elintézési, fellebbezési határidő), az ügyek intézését segítő útmutatók, az ügymenetre vonatkozó tájékoztatás és az ügyintézéshez használt letölthető formanyomtatványok, az igénybe vehető elektronikus programok elérése, időpontfoglalás, az ügytípusokhoz kapcsolódó jogszabályok jegyzéke, tájékoztatás az ügyfelet megillető jogokról és az ügyfelet terhelő kötelezettségekről
nem releváns
(5.) A közfeladatot ellátó szerv által nyújtott vagy költségvetéséből finanszírozott közszolgáltatások megnevezése, tartalma, a közszolgáltatások igénybevételének rendje, a közszolgáltatásért fizetendő díj mértéke, az abból adott kedvezmények
Az alaptevékenységbe tartozó alapító okiratban meghatározott feladatok:
- óvodáskorúak, általános és középiskolások, fiatalok, felnőttek és időskorúak művelődési és szórakozási igényeinek kielégítése,
- előmozdítja a különböző művészeti ágak és a közönség élményszerű találkozásait, koncertek, előadóestek, színházi és egyéb produkciók megrendezésével,
- klubok, szakkörök, tanfolyamok és egyéb művelődési közösségek működtetése,
- civil szerveződések szakmai támogatása, közös rendezvények lebonyolítása,
- művészeti jellegű tevékenységet folytató amatőr együttesek befogadása, működési feltételeik szerződéses alapon történő biztosítása,
- az intézményi és az Önkormányzat által kezdeményezett városi kulturális rendezvények, társadalmi események megszervezése, szakmai és technikai lebonyolítása,
- az egyes városrészek kulturális igényeinek kielégítése,
- művészek és közönség találkozásainak előadóestek, koncertek szervezésével, kiállítások rendezésével történő segítése, a kulturális ízlések és irányzatok megkülönböztetése nélkül,
- hazai konferenciák, szakmai tanácskozások szervezése.
Kiegészítő tevékenységként az alábbi feladatokat látja el:
- megrendelés alapján olyan rendezvények és más művelődési formák lebonyolítása, amelyek költségeit a megrendelő finanszírozza,
- szakmai és technikai segítségnyújtás az Önkormányzat által fenntartott intézmények, más fenntartású művelődési intézmények, gazdasági szervezetek, vállalkozók programjainak lebonyolításához megrendelés alapján,
- szakmai képzésekben, átképzésekben való közreműködés
- oktatásszervezési feladatként: iskolarendszeren kívüli szakmai oktatás, tanfolyamok, át- és továbbképzések, ezekhez kapcsolódó szakmai tanácskozások, konferenciák szervezése, lebonyolítása,
- árubemutatók, kiállítások, vásárok szervezése,
- az intézmény használatában lévő ingatlanokban a szabad kapacitások bérbeadás útján történő hasznosítása az alaptevékenység sérelme nélkül a VMJV 22/2005. (VI.27.) Ör. Rendelet előírásainak figyelembe vételével,
- az intézmény technikai eszközeinek bérbeadása.
(6.) A közfeladatot ellátó szerv által fenntartott adatbázisok, illetve nyilvántartások leíró adatai (név, formátum, az adatkezelés célja, jogalapja, időtartama, az érintettek köre, az adatok forrása, kérdőíves adatfelvétel esetén a kitöltendő kérdőív), az adatvédelmi nyilvántartásba bejelentendő nyilvántartásoknak az e törvény szerinti azonosító adatai; a közfeladatot ellátó szerv által – alaptevékenysége keretében – gyűjtött és feldolgozott adatok fajtái, a hozzáférés módja, a másolatkészítés költségei
Közérdekű adatokkal és adatvédelemmel kapcsolatos bejelentések kezelése:
Szalay – Vankó Hajnal: adatvedelem@agoraveszprem.hu
(7.) A közfeladatot ellátó szerv nyilvános kiadványainak címe, témája, a hozzáférés módja, a kiadvány ingyenessége, illetve a költségtérítés mértéke
(8.) A testületi szerv döntései előkészítésének rendje, az állampolgári közreműködés (véleményezés) módja, eljárási szabályai, a testületi szerv üléseinek helye, ideje, továbbá nyilvánossága, döntései, ülésének jegyzőkönyvei, illetve összefoglalói; a testületi szerv szavazásának adatai, ha ezt jogszabály nem korlátozza
nem releváns
(9.) A törvény alapján közzéteendő jogszabálytervezetek és kapcsolódó dokumentumok; a helyi önkormányzat képviselő- testületének nyilvános ülésére benyújtott előterjesztések a benyújtás időpontjától
(10.) A közfeladatot ellátó szerv által közzétett hirdetmények, közlemények
(11.) A közfeladatot ellátó szerv által kiírt pályázatok szakmai leírása, azok eredményei és indokolásuk
(12.) A közfeladatot ellátó szervnél végzett alaptevékenységgel kapcsolatos vizsgálatok, ellenőrzések nyilvános megállapításai
Ellenőrzési jelentés belső kontrollrendszer 2019
(13.) A közérdekű adatok megismerésére irányuló igények intézésének rendje, az illetékes szervezeti egység neve, elérhetősége, s ahol kijelölésre kerül, az adatvédelmi felelős, vagy az információs jogokkal foglalkozó személy neve
Közérdekű adatokkal és adatvédelemmel kapcsolatos bejelentések kezelése:
Szalay – Vankó Hajnal: adatvedelem@agoraveszprem.hu
(14.) A közfeladatot ellátó szerv tevékenységére vonatkozó, jogszabályon alapuló statisztikai adatgyűjtés eredményei, időbeli változásuk
(15.) A közérdekű adatokkal kapcsolatos kötelező statisztikai adatszolgáltatás adott szervre vonatkozó adatai
(16.) Azon közérdekű adatok hasznosítására irányuló szerződések listája, amelyekben a közfeladatot ellátó szerv az egyik szerződő fél
(17.) A közfeladatot ellátó szerv kezelésében lévő közérdekű adatok felhasználására, hasznosítására vonatkozó általános szerződési feltételek
(18.) A közfeladatot ellátó szervre vonatkozó különös és egyedi közzétételi lista
(19.) A közfeladatot ellátó szerv kezelésében levő, a közadatok újrahasznosításáról szóló törvény szerint újrahasznosítás céljára elérhető közadatok listája, valamint azok rendelkezésre álló formátuma
(20.) A 19. sor szerinti közadatok újrahasznosítására vonatkozó általános szerződési feltételek elektronikusan szerkeszthető változata
(21.) A 19. sor szerinti közadatok újrahasznosítás céljából történő rendelkezésre bocsátásért fizetendő díjak általános jegyzéke
(22.) A közadatok újrahasznosításáról szóló törvény szerinti jogorvoslati tájékoztatás
(23.) A közfeladatot ellátó szerv által megkötött, a közadatok újrahasznosításáról szóló törvény szerint kötött kizárólagos jogot biztosító megállapodások szerződő feleinek megjelölése, a kizárólagosság időtartamának, tárgyának, valamint a megállapodás egyéb lényeges elemeinek megjelölése
III. Gazdálkodás
(1.) A közfeladatot ellátó szerv éves költségvetése, számviteli törvény szerinti beszámolója vagy éves költségvetési beszámolója
(2.) A közfeladatot ellátó szervnél foglalkoztatottak létszámára és személyi juttatásaira vonatkozó összesített adatok, illetve összesítve a vezetők és vezető tisztségviselők illetménye, munkabére, és rendszeres juttatásai, valamint költségtérítése, az egyéb alkalmazottaknak nyújtott juttatások fajtája és mértéke összesítve
2017. évben
Engedélyezett létszám: 24,25 fő
ebből magasabb vezető: 2 fő.
Foglalkoztatottak személyi juttatásainak bruttó összege:
2017. évben: 76.419.968.- Ft; ebből magasabb vezetők: 11.892.658.- Ft.
- Munkába járás költségtérítése: 2017. évben: 1.387.224.- Ft, ebből a magasabb vezetők részére nem történt kifizetés.
- Béren kívüli juttatások: 2017. évben: 2.537.900.- Ft, ebből a magasabb vezetők 218.000.- Ft összegben részesültek.
2018. évben:
Engedélyezett létszám: 24,25 fő
ebből magasabb vezető: 2 fő
Foglalkoztatottak személyi juttatásainak bruttó összege:
2018. évben: 86.475.050.- Ft; ebből magasabb vezetők:13.488.674.- Ft.
Munkába járás költségtérítése: 2018. évben: 1.154.980.- Ft, ebből a magasabb vezetők részére nem történt kifizetés.
Béren kívüli juttatások: 2018. évben: 2.626.834.- Ft, ebből a magasabb vezetők 239.000.- Ft összegben részesültek.
(3.) A közfeladatot ellátó szerv által nyújtott, az államháztartásról szóló törvény szerinti költségvetési támogatások kedvezményezettjeinek nevére, a támogatás céljára, összegére, továbbá a támogatási program megvalósítási helyére vonatkozó adatok, kivéve, ha a közzététel előtt a költségvetési támogatást visszavonják vagy arról a kedvezményezett lemond
nem releváns
(4.) Az államháztartás pénzeszközei felhasználásával, az államháztartáshoz tartozó vagyonnal történő gazdálkodással összefüggő, ötmillió forintot elérő vagy azt meghaladó értékű árubeszerzésre, építési beruházásra, szolgáltatás megrendelésre, vagyonértékesítésre, vagyonhasznosításra, vagyon vagy vagyoni értékű jog átadására, valamint koncesszióba adásra vonatkozó szerződések megnevezése (típusa), tárgya, a szerződést kötő felek neve, a szerződés értéke, határozott időre kötött szerződés esetében annak időtartama, valamint az említett adatok változásai, a nemzetbiztonsági, illetve honvédelmi érdekkel közvetlenül összefüggő beszerzések adatai, és a minősített adatok kivételével A szerződés értéke alatt a szerződés tárgyáért kikötött – általános forgalmi adó nélkül számított – ellenszolgáltatást kell érteni, ingyenes ügylet esetén a vagyon piaci vagy könyv szerinti értéke közül a magasabb összeget kell figyelembe venni. Az időszakonként visszatérő – egy évnél hosszabb időtartamra kötött – szerződéseknél az érték kiszámításakor az ellenszolgáltatás egy évre számított összegét kell alapul venni. Az egy költségvetési évben ugyanazon szerződő féllel kötött azonos tárgyú szerződések értékét egybe kell számítani
(5.) A koncesszióról szóló törvényben meghatározott nyilvános adatok (pályázati kiírások, pályázók adatai, az elbírálásról készített emlékeztetők, pályázat eredménye)
(6.) A közfeladatot ellátó szerv által nem alapfeladatai ellátására (így különösen egyesület támogatására, foglalkoztatottai szakmai és munkavállalói érdek-képviseleti szervei számára, foglalkoztatottjai, ellátottjai oktatási, kulturális, szociális és sporttevékenységet segítő szervezet támogatására, alapítványok által ellátott feladatokkal összefüggő kifizetésre) fordított, ötmillió forintot meghaladó kifizetések
nem releváns
(7.) Az Európai Unió támogatásával megvalósuló fejlesztések leírása, az azokra vonatkozó szerződések
(8.) Közbeszerzési információk (éves terv, összegzés az ajánlatok elbírálásáról, a megkötött szerződésekről)
